INICIO
DIRECCIÓN
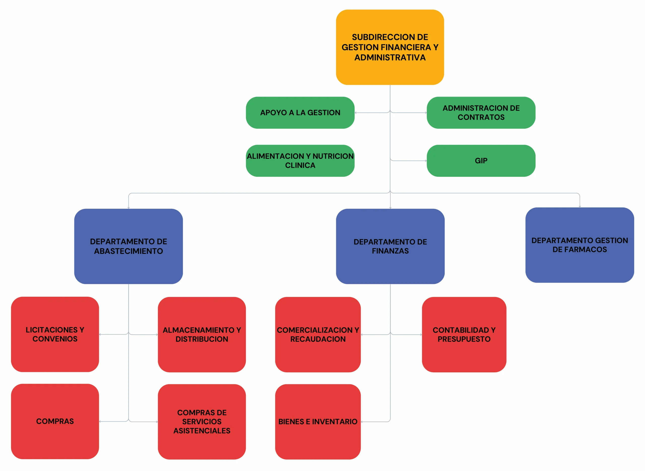
SUBDIRECCIÓN
Subdirección Médica
Subdirección Gestión de los Cuidados de Enfermería
Subdirección de Gestión Financiera y Administrativa
Subdirección de Operaciones
Subdirección Gestión y Desarrollo de las Personas
RESOLUCIONES
VOLVER
Subdirección de Gestión Financiera y Administrativa
Daniela Pascual Romero
Subdirectora (S) de Gestión Financiera y Administrativa
Leer más
VER DETALLES
Apoyo a la
Gestión
Paula Canahuate Ronda
Asesoría Jurídica Recursos RR.FF. y FF.
Leer más
VER DETALLES
Administración y Contratos
Mario González Ramírez
Jefe Administración de Contratos
Leer más
VER DETALLES
Alimentación y Nutrición Clínica
Dina Sandoval Canto
Jefa Alimentación y Nutrición
Leer más
VER DETALLES
Gestión de la Información y Producción (GIP)
Gonzalo Sepúlveda Carrasco
Jefe Sección Información de la Producción
Leer más
VER DETALLES
Departamento de Abastecimiento
Lisbet Sepúlveda Jara
Jefa (S) Depto. Abastecimiento
Leer más
VER DETALLES
Sección Licitaciones y Convenios
Felipe Geldres Hernández
Jefe (S) Sección Licitaciones y Convenios
Leer más
VER DETALLES
Sección de Almacenamiento y Distribución
Ingrid Vergara Bravo
Jefa Sección de Almacenamiento y Distribución
Leer más
VER DETALLES
Sección Compras
Jimena Sepúlveda Ortega
Jefa Sección Compras
Leer más
VER DETALLES
Sección Compras de Servicios Asistenciales
Jorge Rodríguez Guajardo
Jefe (S) Sección Compras SS Asistenciales
Leer más
VER DETALLES
Departamento de Finanzas
Alejandra Jaque Gutiérrez
Jefa Depto. Finanzas
Leer más
VER DETALLES
Sección Comercialización y Recaudación
Roller Sánchez Contreras
Jefa (S) Sección Comercialización y Recaudación
Leer más
VER DETALLES
Sección Contabilidad y Presupuestos
Leyla Lillo Bustos
Jefa Sección Contabilidad y Presupuestos
Leer más
VER DETALLES
Sección Bienes e Inventario
Paula Guerrero Urrejola
Jefa (S) Sección Bienes e Inventarios
Leer más
VER DETALLES
Sección Tesorería
Giannina Tessini Cáceres
Jefa Sección de Tesorería
Leer más
VER DETALLES
Departamento Gestión de Fármacos
Jessica Fernández Villa
Jefa Depto. Gestión de Fármacos
Leer más
VER DETALLES
Menú