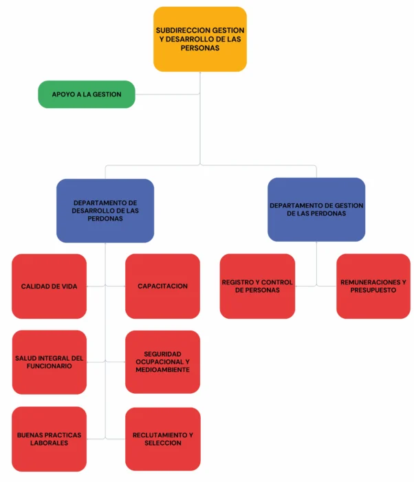
Subdirección Gestión y Desarrollo de las Personas

Apoyo a la Gestión 

Depto. Gestión de las Personas

Depto. Desarrollo de las Personas

Menú